無界密度×極致散熱|云尖信息G7666 X6重新定義算力引擎
2025-05-23云尖信息發布
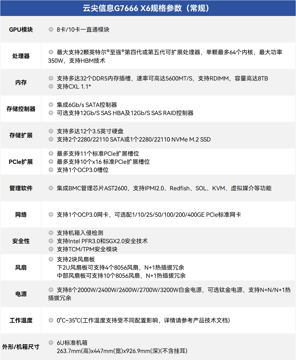
在數字化轉型浪潮中,算力已成為驅動科技創新的核心引擎。云尖信息新一代G7666 X6服務器,基于最大支持2顆英特爾®至強®第四代或第五代可擴展處理器,配合8通道5600MT/s DDR5內存技術,為用戶提供高達50%的帶寬提升。11個標準PCIe擴展槽位和12個硬盤插槽的支持,彰顯卓越的靈活擴展優勢。
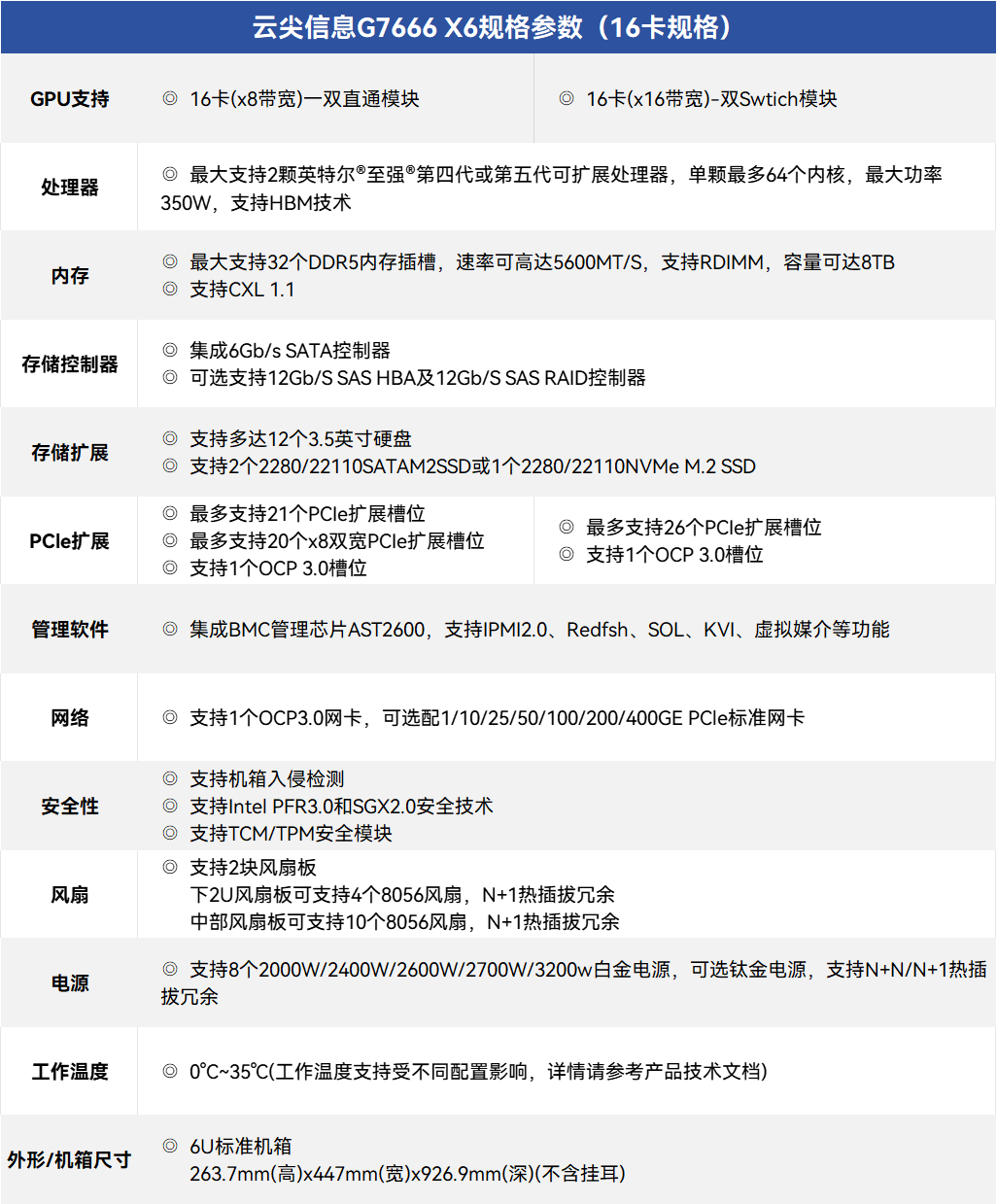
除以上常規雙直通配置外,此機型還具備高密度卡配置版本,最大可支持16張雙寬高性能GPU卡,當配置兩塊GPU直通板時,最多支持21個PCIe 擴展槽(20*X8PCIe擴展槽+1*OCP 3.0槽位);當配置兩塊GPU Switch板時,最多支持26個PCIe擴展槽(25*X16 PCIe擴展槽+1*OCP 3.0槽位),為用戶提供更多元的選擇空間。
另外,96%的電源能效及0℃~35℃寬溫設計,確保設備高效穩定運行的同時,更為用戶提供顯著的能效回報,是追求高性能與綠色節能企業的理想之選。

產品特性
——超強計算卡兼容性 定義擴展新高度
支持單直通、雙直通和Switch等多種拓撲結構
支持多達10張新一代高性能雙寬GPU卡(因為直通PCIe資源有限,優先配置8張,最多支持10張)
支持多達8張三寬/四寬新一代高性能GPU卡,前4后4布局
單GPU功耗支持600W
(注:最大配置支持16張雙寬高性能GPU卡)
——極致散熱架構設計 風冷液冷多元選擇
整機支持14個8056風扇,CPU、GPU分層設計,風道獨立,下層CPU散熱風扇使用4個、中部GPU散熱風扇使用10個8056高性能散熱風扇,散熱性能強勁。冷熱雙風道極致設計,排除前后卡尾氣效應,突破散熱極限。
針對性散熱:獨立風道可以根據CPU、GPU各自的需求進行優化設計
避免氣流干擾:獨立風道避免氣流干擾,散熱氣流更順暢,提高散熱效率
溫度控制精準:更有效地控制 CPU 和 GPU 的溫度,使其始終保持在各自的安全工作溫度范圍內,提高運行穩定性

CPU、GPU全冷板式液冷設計,保障散熱高效穩定。
支持8張冷板式液冷GPU,單GPU功耗可達600W
支持12塊3.5寸硬盤,其中最多支持4個NVMe硬盤
可根據需求選配后部Raid卡或后部OCP網卡
高效散熱,確保服務器運行的穩定性
適用于對噪音有嚴格要求的數據中心和機房
降低散熱能耗,有助于數據中心實現節能減排的目標,降低運營成本
——超強供電功率與冗余設計
業界領先的供電規格,最多支持8個2000W/2400W/2600W/2700W/3200W白金電源,可選鈦金電源;支持4+4/N+1熱插拔冗余,滿足600W顯卡性能釋放和冗余需求。
最大供電功率可高達25600W
N+1冗余,最大供電功率可高達22400W
N+N冗余,最大供電功率可高達12800W
產品規格

*根據客戶需求與項目實際情況具體溝通
場景適配
采用G7666 X6服務器,您可以部署單一平臺以解決各種企業工作負載:
? 計算密集型應用:例如大數據、地質勘探和研究。
? AI訓練、推理和視頻視覺處理:例如人工智能和元宇宙。
? 高密度數據中心的工作負載:例如大中型企業和云服務器提供商的數據中心負載。
? 高性能計算(HPC):例如模擬仿真、動畫渲染等應用。
? 大型數據中心和云計算環境:例如大中型企業和云服務器領域。
? 科學計算和研究:例如天氣預報、基因分析等需要大量計算資源的使用場景。
? 大流量的網站和電子商務平臺:例如互聯網、云計算、電信業務部署。
云尖信息 G7666 X6 服務器,以澎湃算力激活創新潛能,以靈活擴展賦能多元場景,以低碳綠色守護可持續未來。不論是追求高效算力的行業先鋒,還是深耕低碳發展的轉型探索者,這款服務器皆可成為您的可靠伙伴,讓每一次計算都成為可持續發展的注腳,在算力革命與綠色浪潮的交匯點中,助推行業向“新”而生。















0571-82835676

EN